New Posts New Posts RSS Feed - Mains conditioning
  FAQ FAQ  Forum Search   Events   Register Register  Login Login

Welcome to the Graham Slee Audio Products Owners Forum

 

Open to all owners plus those contemplating the purchase of a Graham Slee HiFi System Components audio product and wishing to use this forum's loaner program: join here (Rules on posting can be found here)

This website along with trade marks Graham Slee and HiFi System Components are owned by Cadman Enterprises Ltd


Mains conditioning

 Post Reply Post Reply Page  <1234>
Author
peterb View Drop Down
Senior Member
Senior Member
Avatar

Joined: 02 Feb 2017
Location: Cornwall
Status: Offline
Points: 354
Post Options Post Options   Thanks (0) Thanks(0)   Quote peterb Quote  Post ReplyReply Direct Link To This Post Posted: 04 Mar 2017 at 5:20pm
Trying and failing too load jpegs of the scope snapshots, they seem to come out too large??
Peter
---------------------------------------
Dual 505-1, Cyrus CD T, DIY 80W MosFet amp and PreAmp, 2xKEF 103.2
Back to Top
peterb View Drop Down
Senior Member
Senior Member
Avatar

Joined: 02 Feb 2017
Location: Cornwall
Status: Offline
Points: 354
Post Options Post Options   Thanks (0) Thanks(0)   Quote peterb Quote  Post ReplyReply Direct Link To This Post Posted: 04 Mar 2017 at 5:24pm
Thanks for the reminder about the Genera. I still waiting for the replacement of my Ortofon Blue, promised next week !!
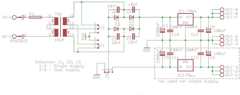
One of the jpegs I wanted to post was the PSU circuit diagram, which does include snubber caps.

Peter
---------------------------------------
Dual 505-1, Cyrus CD T, DIY 80W MosFet amp and PreAmp, 2xKEF 103.2
Back to Top
peterb View Drop Down
Senior Member
Senior Member
Avatar

Joined: 02 Feb 2017
Location: Cornwall
Status: Offline
Points: 354
Post Options Post Options   Thanks (0) Thanks(0)   Quote peterb Quote  Post ReplyReply Direct Link To This Post Posted: 04 Mar 2017 at 6:09pm
PSU Schematic
Peter
---------------------------------------
Dual 505-1, Cyrus CD T, DIY 80W MosFet amp and PreAmp, 2xKEF 103.2
Back to Top
peterb View Drop Down
Senior Member
Senior Member
Avatar

Joined: 02 Feb 2017
Location: Cornwall
Status: Offline
Points: 354
Post Options Post Options   Thanks (0) Thanks(0)   Quote peterb Quote  Post ReplyReply Direct Link To This Post Posted: 04 Mar 2017 at 6:12pm
Scope snapshot of best case noise.
Red = Right channel, Blue = Left Channel, Spectrum of Left channel
Peter
---------------------------------------
Dual 505-1, Cyrus CD T, DIY 80W MosFet amp and PreAmp, 2xKEF 103.2
Back to Top
Richardl60 View Drop Down
Senior Member
Senior Member


Joined: 04 Nov 2014
Location: Yorkshire
Status: Offline
Points: 1475
Post Options Post Options   Thanks (0) Thanks(0)   Quote Richardl60 Quote  Post ReplyReply Direct Link To This Post Posted: 04 Mar 2017 at 6:14pm
Cannot comment on the technical side at all but my simple logic tellls me that if left/right channel differ it may not be mains related, either a feature of the electronic or cable dressing?
My mains feed is external on the outside of the house but another option may be under floorboards?
Back to Top
peterb View Drop Down
Senior Member
Senior Member
Avatar

Joined: 02 Feb 2017
Location: Cornwall
Status: Offline
Points: 354
Post Options Post Options   Thanks (0) Thanks(0)   Quote peterb Quote  Post ReplyReply Direct Link To This Post Posted: 04 Mar 2017 at 6:15pm
Worst case, same colours, more sensitive voltage scale.
Peter
---------------------------------------
Dual 505-1, Cyrus CD T, DIY 80W MosFet amp and PreAmp, 2xKEF 103.2
Back to Top
peterb View Drop Down
Senior Member
Senior Member
Avatar

Joined: 02 Feb 2017
Location: Cornwall
Status: Offline
Points: 354
Post Options Post Options   Thanks (0) Thanks(0)   Quote peterb Quote  Post ReplyReply Direct Link To This Post Posted: 04 Mar 2017 at 6:34pm
I started with the same logic as you Richard but then the levels changed with no changes to the Pre ??
I might run a temporary spur from the consumer unit as a test, but not until the family are out for the day!
Peter
---------------------------------------
Dual 505-1, Cyrus CD T, DIY 80W MosFet amp and PreAmp, 2xKEF 103.2
Back to Top
 Post Reply Post Reply Page  <1234>
  Share Topic   

Forum Jump Forum Permissions View Drop Down

Forum Software by Web Wiz Forums® version 12.01
Copyright ©2001-2018 Web Wiz Ltd.

This page was generated in 0.069 seconds.